EWC电竞世界杯(中国)官方网站 - 亚洲顶级电竞赛事平台
  • nba
  • 英超
  • 意甲
  • 法甲
  • 德甲
  • 西甲
  • 欧冠
EWC电竞世界杯(中国)官方网站 - 亚洲顶级电竞赛事平台
EWC电竞世界杯(中国)官方网站 - 亚洲顶级电竞赛事平台
  • 首页
  • nba
  • 英超
  • 意甲
  • 法甲
  • 德甲
  • 西甲
  • 欧冠
  • 关于我们

苏联杯比赛前瞻:克莱德vs马瑟韦尔预测分析(2025年07月12日)

  • 发表于2025年07月14日 02:29:372025年07月14日 02:29:37
  • byxiaoqiao

法尔克:拜仁再度考虑恩昆库 前者已与球员经纪人扎哈维展开谈判

  • 发表于2025年07月14日 17:33:062025年07月14日 17:33:06
  • byxiaoqiao

数据有点豪华了杨瀚森游刃有余 3节砍下10+4+5+1+3&正负值+24

  • 发表于2025年07月14日 18:11:122025年07月14日 18:11:12
  • byxiaoqiao

热门推荐

查看文章

ewc电竞世界杯-广州队亚冠失球数再破纪录 球队将面临又一尴尬?

  • 发表于2026年04月12日
  • 0
  • by英超
查看文章

ewc-【中超】姜积弘头槌武卡诺维奇破门 梅州2比1广州城

  • 发表于2026年04月04日
  • 0
  • by英超
查看文章

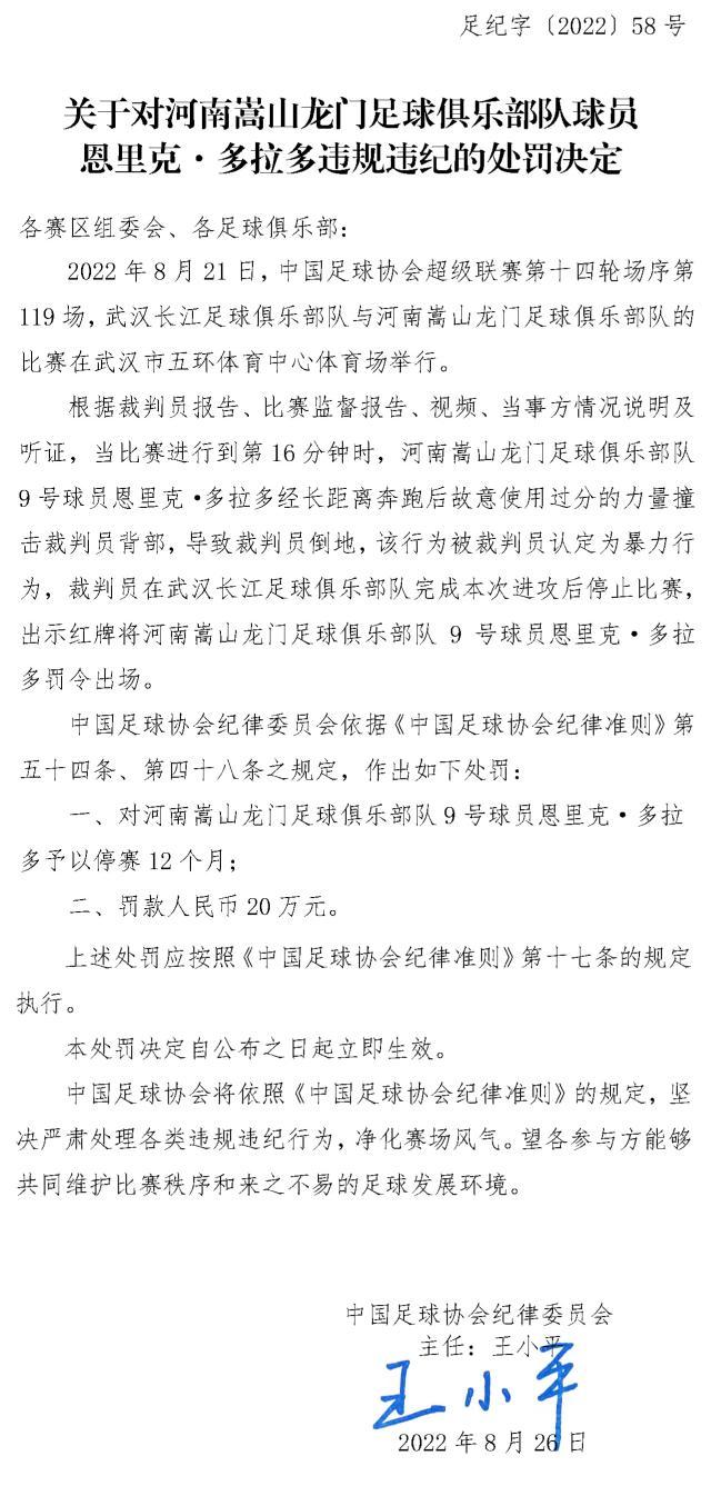
ewc-重罚!足协罚单:多拉多禁赛12个月,罚款20万元

  • 发表于2026年04月04日
  • 0
  • by英超
查看文章

ewc电竞世界杯-萨沃尔宣布要出售太阳,所有的问题就因此没了吗?

  • 发表于2026年03月31日
  • 0
  • by英超
查看文章

不是广东队!威姆斯下家正式曝光,朱芳雨第五外援没了!

  • 发表于2026年03月26日
  • 0
  • by英超
查看文章

电竞世界杯-海口冬训最后一战 津门虎收获平局

  • 发表于2026年03月25日
  • 0
  • by英超
查看文章

ewc电竞世界杯-意甲-马伦首秀进球迪巴拉传射 罗马2-0都灵

  • 发表于2026年03月19日
  • 0
  • by英超
查看文章

ewc-C罗:格雷泽家族不关心曼联 他们只顾着挣钱

  • 发表于2026年03月15日
  • 0
  • by英超
查看文章

ewc电竞世界杯-官宣!李月汝转战土耳其:开辟中国女篮留洋新道路

  • 发表于2026年02月25日
  • 0
  • by英超
查看文章

功勋主帅!恩里克执教巴黎100胜,俱乐部官方晒海报祝贺

  • 发表于2026年02月17日
  • 0
  • by英超

文章导航

‹‹ 1 下一页 3 › ››

提供专业与创新的网站解决方案,

8年网站设计开发经验,

专注界面设计、Z-blog主题开发、

网站设计开发、小程序开发,

并提供有保障的维护及售后。

标签
近期更新
  • ewc-【帆看世界】国王杯点球决胜,华金下赛季何去何从
    • byxiaoqiao
    • 发表于04-12
    • 0条评论
  • 电竞世界杯-范弗利特:要重新让自己变得更好 球队目标总冠军
    • byxiaoqiao
    • 发表于04-12
    • 0条评论
  • 电竞世界杯-亚冠综述:广州队惨败创记录 韩国3队爆冷输球
    • byxiaoqiao
    • 发表于04-12
    • 0条评论

Travel720 粤ICP备00000000号   Powered By Z-BlogPHP 1.7.3

输入搜索关键词并按下Enter键